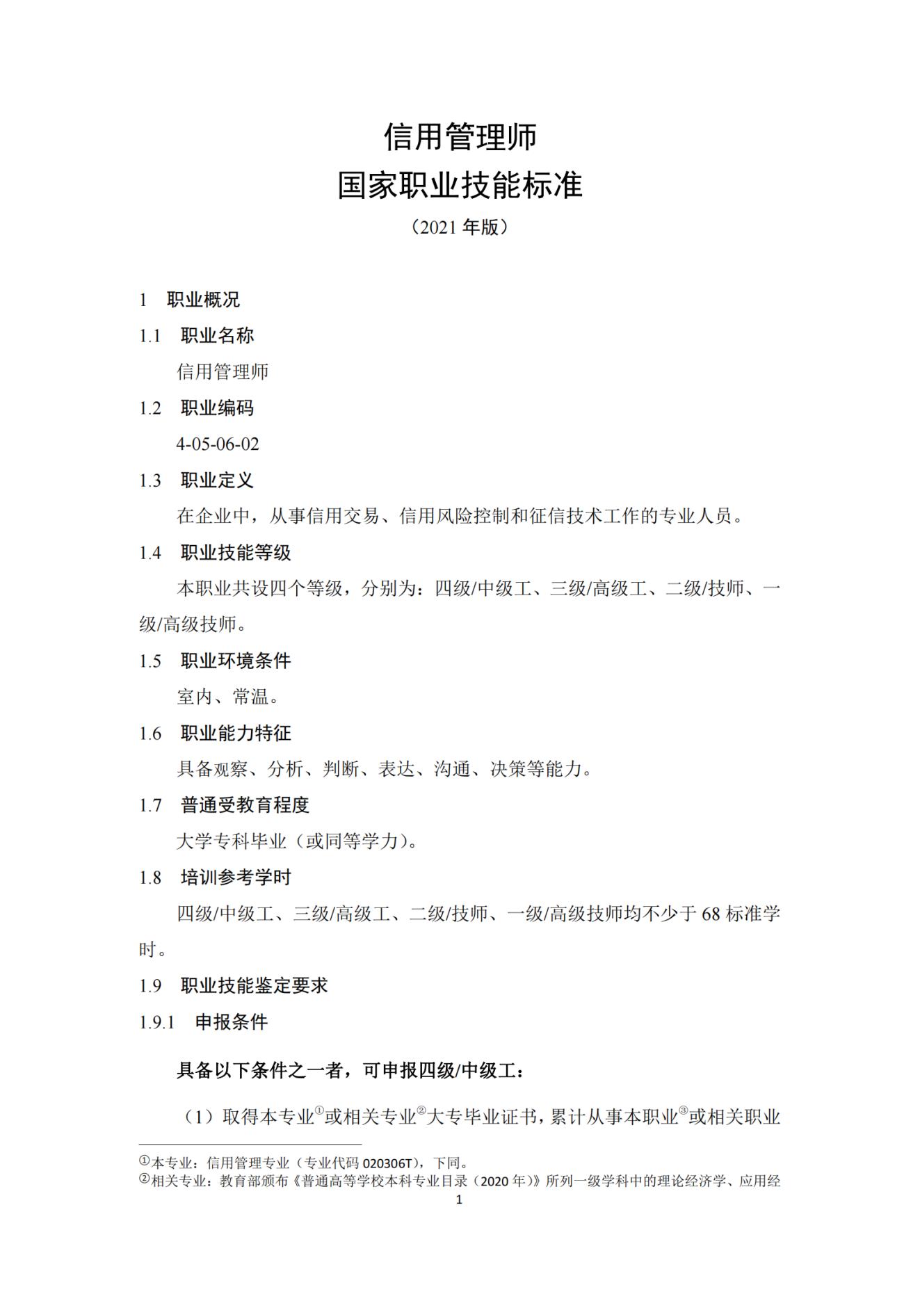
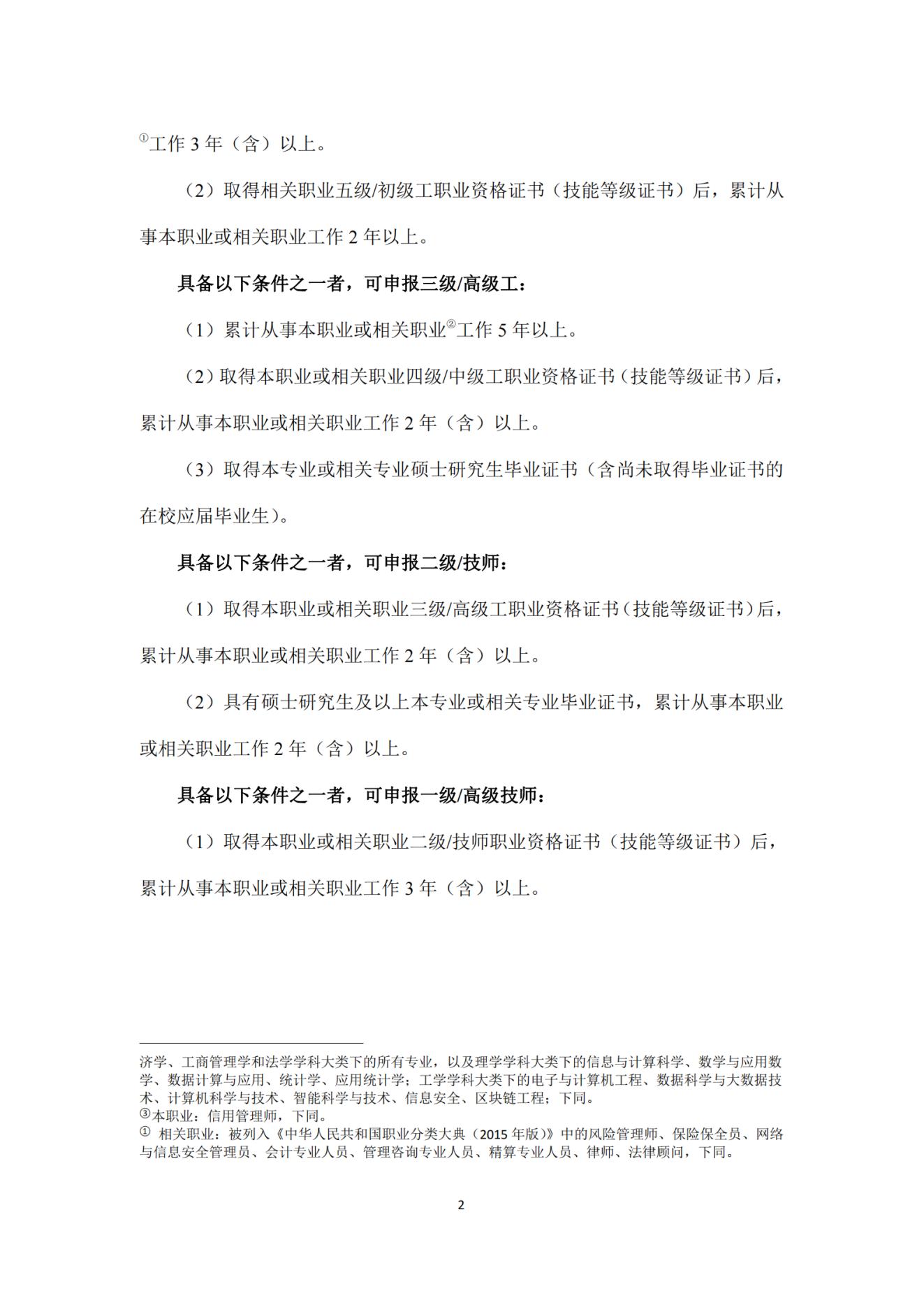
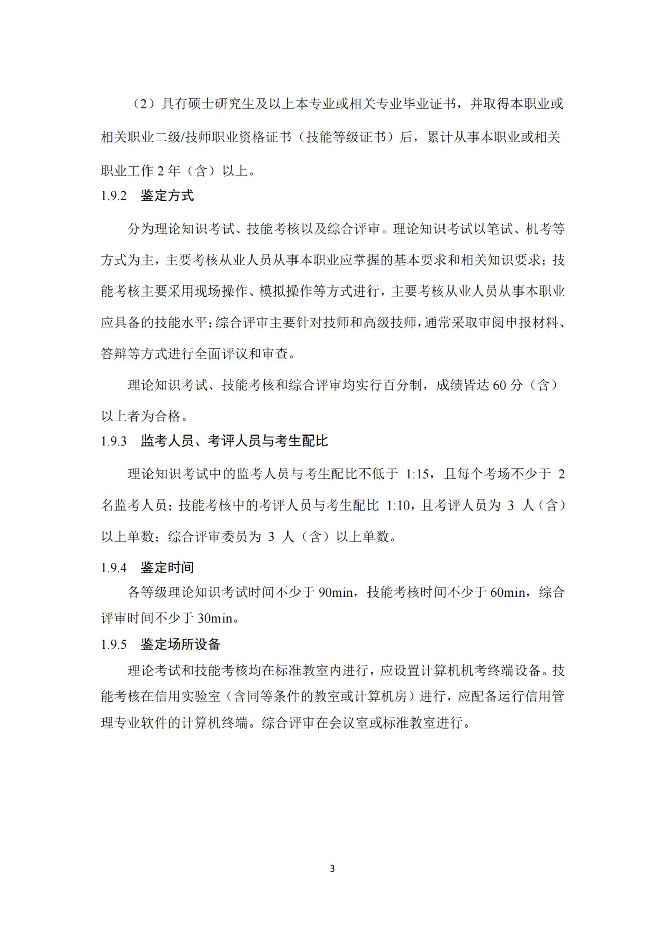
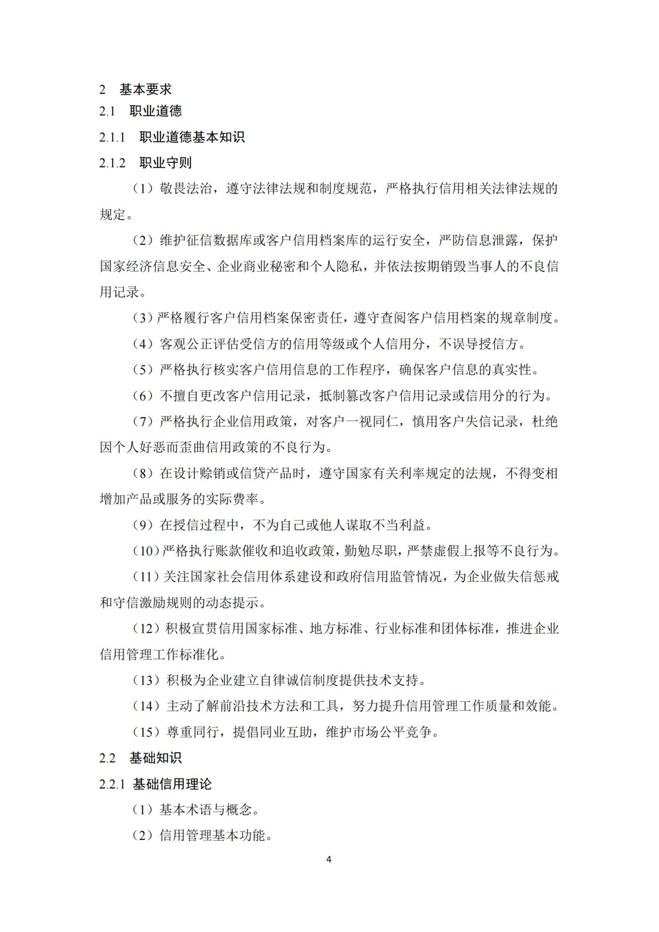
信用管理师 国家职业技能标准颁布实施
发布时间: 2021-12-30
人力资源社会保障部办公厅关于颁布网约配送员等18个国家职业技能标准的通知
人社厅发〔2021〕92号
各省、自治区、直辖市及新疆生产建设兵团人力资源社会保障厅(局),国务院有关部委、直属机构人事劳动保障工作机构,中央军委政治工作部兵员和文职人员局,有关行业、企业人事劳动保障工作机构:
根据《中华人民共和国劳动法》有关规定,我部组织制定了网约配送员等18个国家职业技能标准,现予颁布施行。原相应国家职业技能标准同时废止。
人力资源社会保障部办公厅
2021年12月2日
18个国家职业技能标准目录
序号 | 职业编码 | 职业名称 |
1 | 4-02-07-10 | |
2 | 4-04-05-04 | |
3 | 4-05-05-02 | |
4 | 4-05-06-02 | |
5 | 4-10-01-01 | |
6 | 4-10-01-03 | |
7 | 4-10-02-01 | |
8 | 4-12-02-01 | |
9 | 4-12-02-02 | |
10 | 4-14-02-01 | |
11 | 4-14-02-04 | |
12 | 4-14-04-03 | |
13 | 4-99-00-00 | |
14 | 6-05-01-02 | |
15 | 6-05-01-03 | |
16 | 6-18-01-11 | |
17 | 6-21-03-00 | |
18 | 6-23-03-15 |
附件:






















苏公网安备 32080202000223号